Skip to content

Gouvernance d’entreprise

Principes de direction d’entreprise

Grâce à nos partenariats nationaux et internationaux, nous apportons une réelle valeur ajoutée à toutes et à tous. Nous faisons la différence en élaborant ensemble des idées et en poursuivant les mêmes objectifs. Nous montrons nos convictions, nos objectifs et nos résultats au grand public de manière transparente et honnête.

Auberge de Jeunesse de Brugg

Les directives de gouvernance d’entreprise des Auberges de Jeunesse Suisses sont composées des statuts, du règlement d’organisation, du Code de conduite et du règlement de la commission du personnel. Elles constituent la base d’une gouvernance efficace et performante, axée sur les prescriptions du Swiss Code of Best Practice for Corporate Governance.

Les comptes annuels ont été établis en conformité avec les recommandations relatives à la présentation des comptes (Swiss GAAP RPC) et présentent une image fidèle du patrimoine, de la situation financière et des résultats. Dans le but de garantir la conformité des comptes annuels de l’organisation avec les normes de présentation des comptes en vigueur et de garantir ainsi la régularité du rapport, le comité et l’équipe de management ont pris des mesures internes. Un système de contrôle interne fonctionnel a été implémenté.

État en avril 2025

Organes de l’association

État au 1er avril 2025

Hostel Managers (propres établissements)

Adamer Andrea, Mariastein | Anthamatten Chantal, Saas-Fee | Ashenafi Nathnael, Zurich | Bouffey Philippe, Lausanne | Brogle Tanja, Sils im Domleschg | Burgener Theres, Leissigen | Casanova Nadia, Davos | Chauvet Charlie, Avenches | Doré Grégory, Avenches | Egli Esther, Locarno | Fahni Doris, Beinwil am See | Forestier Alexandra, Montreux | Frenkel Jan, Valbella | Gabathuler Heinrich, Berthoud | Gänger Florian, Berne | Häntschel Tim, Saanen-Gstaad | Jurscha Nastasia, Kreuzlingen | Käser Martin, Fällanden | Klein Lukas, Grindelwald | Koch Adrian, Schaan-Vaduz | Koch Isabelle, Schaan-Vaduz | Köppe Mario, Brienz | Krehhahn Stefanie, Laax | Krezdorn Saba, Brugg | Marti Daniel, Richterswil | Meinhardt Sirko, Schaffhouse | Milani Clément, Delémont | Moret Anouk, Martigny | Müggler Claudine, Baden | Müller Tanja, Richterswil | Müller Tobias, Saint-Moritz | Oertel Heike, Pontresina | Oswald Lionel, Montreux | Palme Sabine, Zoug | Pecoraro Lorena, Zermatt | Penwell Christoph, Rapperswil-Jona | Penwell Michelle, Rapperswil-Jona | Rähmi Patrick, Stein am Rhein | Sadiku Bekim, Lucerne | Scherler Andrea, Berne | Sigrist Pascal, Davos | Truttmann-Burckhardt Daniela, Seelisberg | Unternährer Delia, Zermatt | Urbanski Isabel, Engelberg | Warnke Mandy, Saint-Gall | Westerlaken Yvonne, Scuol | Wettstein Tobias, Bâle | Wildhaber Nadia, Locarno | Witschi Nicolas, Crans-Montana | Wittwer Orlando, Soleure | Zürcher Ulrich, Interlaken

Commission du personnel

La commission du personnel représente les intérêts de toutes les collaboratrices et de tous les collaborateurs auprès du CEO et du comité.

Christen Nicole, Sales Managerin | Krezdorn Saba, Hostel Manager Auberge de Jeunesse Brugg | Mächler Lucia, assistante d’exploitation Auberge de Jeunesse Château de Berthoud | Zürcher Ulrich, Hostel Manager Auberge de Jeunesse Interlaken (président)

Élus jusqu’au 31 décembre 2025

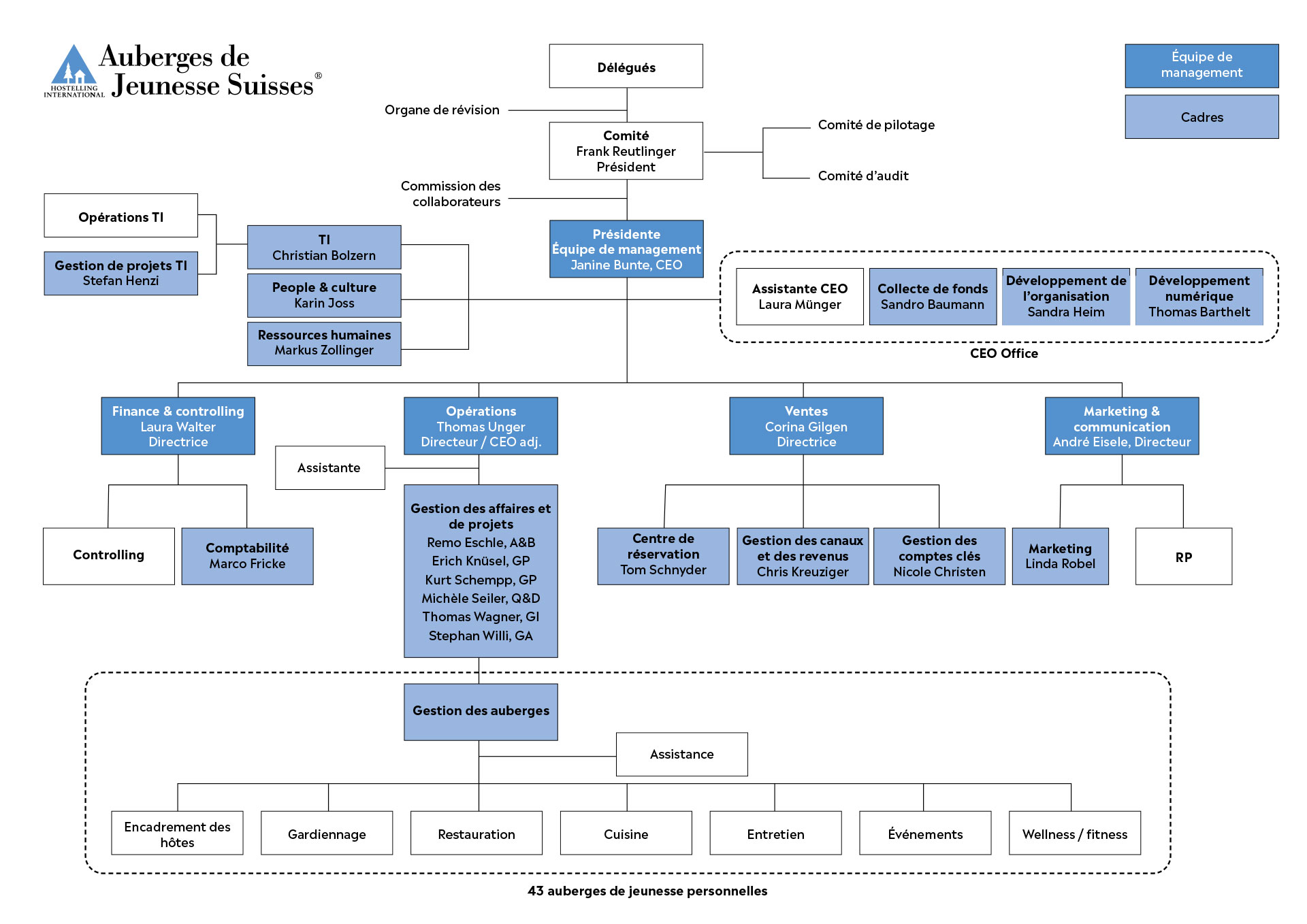
Équipe de management

L’équipe de management forme la direction des Auberges de Jeunesse Suisses. Les membres sont élus par le comité. La CEO dirige l’équipe de management. Elle est secondée par le Director Operation. L’équipe de management répond de la mise en œuvre des objectifs idéels et stratégiques tels qu’ils ont été définis par le comité. Elle définit les objectifs opérationnels et s’assure qu’ils sont atteints.

Bunte Janine, CEO, présidente de l’équipe de management (depuis le 01.01.2019) | Unger Thomas, Director Operations, CEO adj. (depuis le 01.12.2023) | Gilgen Corina, Director Sales (depuis le 01.09.2023) | Eisele André, Director Marketing & Communication (depuis le 01.09.2019) | Walter Laura, Director Finance & Controlling (depuis le 01.08.2021)

Comité

Le comité est l’organe supérieur de direction. Il est élu par l’assemblée des délégués pour une période de quatre ans. Les membres peuvent être réélus, mais leur mandature ne peut dépasser 12 ans au total. Le comité est composé d’au moins 8 et de tout au plus 12 membres. Il définit l’orientation stratégique et supervise la mise en œuvre opérationnelle.

Gallo Mathias (depuis le 29.11.2019) | Juon Gian Marco (depuis le 06.03.2020) | Kulcsár Thomas (depuis le 06.04.2018)  | Reutlinger Frank (depuis le 23.11.2018) | Schneuwly Yves (depuis le 23.09.2022) | Tauber Gomez Stephanie (depuis le 23.09.2022) | Wyss Andreas (depuis le 25.09.2021) | Züllig Nico (depuis le 23.09.2023)

Présidence

Reutlinger Frank, président (depuis le 15.06.2019) | Kulcsár Thomas, vice-président (depuis le 01.10.2023)

Élus jusqu’au 31 décembre 2027

Comité d’audit

Wyss Andreas, président | Kulcsár Thomas | Schneuwly Yves

Élus jusqu’au 31 décembre 2025

Comité de pilotage

Reutlinger Frank, président | Gallo Mathias | Juon Gian Marco | Wyss Andreas

Élus jusqu’au 31 décembre 2025

Délégués

Les délégués élisent 20 à 80 délégués pour une période de quatre ans. Leur compétence comprend notamment la modification des statuts, l’approbation du rapport de gestion, la décharge aux organes, l’élection du comité, de la présidence et de l’organe de révision, ainsi que la nomination de membres d’honneur.

Élus jusqu’au 31 décembre 2027

Avesani Giancarlo, Melano | Bianchin Patricia, Neuchâtel | Bislin Ursina, Zurich | Bollhalder Rolf, Teufen | Burgherr Delia, Zurich | Bürgisser Lucio, Zurich | Buschor Trudi, Moosseedorf | Denzler Corinne, Rotkreuz | Flepp Anna Tina, Coire | Fricke Marco, Niederlenz | Fuchs Edwin, Zollikon | Fuchs Michel, Zollikon | Furger Christine, Arlesheim | Furrer Daniel, Lucerne | Giacomazzi Agnese, Manno | Giacomazzi Gaia, Zurich | Gisler Alfred, Lucerne | Gruber Chiara, Zurich | Gruber Vanessa, Zurich | Gruber Veronika, Gelterkinden | Haag-Lochmann Helen, Hirzel | Haefeli Lukas, Zurich | Haug-Kern Esther, Zurich | Haug Tobias, Zurich | Hauri Michael, Stäfa | Hauri Susanne, Stäfa | Item-Uhlemann Janine, Untervaz | Jenni Noemi, Zurich | Keller-Giovanon Helene, Ossingen | Koch Isabelle, Schaan | Liechti Nina, Grosshöchstetten | Lutz Béatrice, Birsfelden | Meier Nicole, Zurich | Meyer Stefan, Arbon | Ming Pascal, Unterägeri | Montandon Jonathan, Zurich | Mottier André, Ste-Croix | Müller Karin, Bonstetten | Müller Tim, Bonstetten | Palme Sabine, Zoug | Ramsperger Rolf, Neuhausen am Rheinfall | Renggli Tobias, Buchrain | Riedo Stephanie, Zurich | Rodriguez Simon, Gross | Rutz Theresia, Winterthour | Schoch-Sutter Carmen, Märstetten | Schuler Claudia, Valbella | Schwyter-Faist Yolanda, Zezikon | Senn Annemarie, Volketswil | Städler-Bischof Esther, Wattwil | Steiger Thomas, Muttenz | Steinmann Rolf, Cham | Störi Thomas, Muttenz | Straubhaar Sarah, Neuchâtel | Straubhaar Tina, Lausanne | Strehler René, Zurich | Strehler Tim, Zurich | Streuli Cornelia, Steinhausen | Surber Sébastien, Aadorf | Thut Tobias, Kriens | Uhlemann Luzia, Untervaz | Vogel Manon, Hinwil | Volkart Kerstin, Zurich | Weber Kathrin, Wilen (Gottshaus) TG | Witschi Nicolas, Crans-Montana | Zürcher Eva, Gonten

Organe de révision

Bommer + Partner Treuhand, Berne

Élu chaque année par l’assemblée des délégués.

Membres d’honneur

Kern Jack, Zurich | Kurmann Stephan, Hirzel | Lüdi Heinz, Effretikon | Müller Christoph, Bonstetten | Wälle Robert, Lucerne

Indemnités versées aux organes

Délégués

Les délégués des Auberges de Jeunesse Suisses s’engagent volontairement et bénévolement et ne perçoivent aucune indemnité à ce titre. Les frais effectifs qui en résultent sont remboursés.

Les délégués reçoivent chaque année 21 bons de logement leur permettant de séjourner gratuitement dans l’une des auberges de jeunesse gérées par l’Association des Auberges de Jeunesse Suisses.

Comité

Sur la base des directives de gouvernance d’entreprise pour les organisations à but non lucratif en Suisse, du Swiss NPO-Code et d’autres réglementations en vigueur, les membres du comité fournissent leurs prestations sur une base volontaire et bénévole et ne perçoivent aucune indemnité à ce titre. Les frais effectifs qui en résultent sont remboursés. En contrepartie de leur engagement bénévole, les membres du comité reçoivent chaque année 42 bons de logement leur permettant de séjourner gratuitement dans les auberges de jeunesse en régie propre. Si le président ou un membre du comité fournit au cours d’une année civile plus de 100 heures de travail à titre honorifique, il peut prétendre à une indemnisation pour toute heure supplémentaire.

En 2024, le président et les membres du comité ont travaillé 526 heures (année précédente 587), dont 352 à titre honorifique (année précédente 418).

Des indemnités représentant un montant de CHF 44 072 (année précédente CHF 44 489) ont été versées sous la forme d’honoraires et de prise en charge des frais. CHF 25 053 ont été attribués au président des Auberges de Jeunesse Suisses (année précédente CHF 25 194).

Organe de révision

Les honoraires versés à l’organe de révision s’élèvent, pour 2024, à CHF 40 010 (année précédente CHF 39 600).

Évaluation des risques

La gestion des risques prend en compte les divers risques qui touchent les Auberges de Jeunesse Suisses. Un inventaire complet des risques est mis à jour en permanence, et les risques sont évalués sur la base de leur probabilité de survenance et de leur impact possible. De plus, un rapport interne sur les risques est établi chaque année.

En 2024, la situation en matière de risques a été fortement marquée par les conflits au Proche-Orient et en Ukraine, car ceux-ci peuvent avoir un impact négatif sur la demande des hôtes étrangers et sur l’évolution des prix, en particulier dans le secteur de l’énergie. Les principaux risques identifiés pour les Auberges de Jeunesse Suisses résident dans le contexte de marché et la demande, les liquidités, la pénurie de main-d’œuvre qualifiée et la cybercriminalité. Dans la mesure du possible, les risques importants sont réduits au minimum ou couverts par des mesures de limitation des risques. Des mécanismes de contrôle permettant de vérifier en permanence les mesures prises et leur efficacité ont été mis en place. Malgré le renforcement de nombreux risques, les Auberges de Jeunesse Suisses ont réalisé un résultat annuel positif et développé le capital d’organisation.

La sélection rigoureuse des fournisseurs est essentielle pour les Auberges de Jeunesse Suisses. Ces dernières privilégient les fournisseurs locaux et s’assurent qu’ils se conforment aux normes élevées des Auberges de Jeunesse Suisses en matière d’écologie et de valeurs sociales. Durant l’exercice courant, un nouveau partenariat a notamment été conclu avec NIKIN afin d’équiper les collaboratrices et collaborateurs des auberges de jeunesse de hauts durables et brodés individuellement (vêtements pour le personnel).

Conformément à l’ordonnance sur les devoirs de diligence et de transparence en matière de minerais et de métaux provenant de zones de conflit et en matière de travail des enfants (221.433), des contrôles sont effectués chaque année chez les fournisseurs. En l’absence de soupçon fondé de recours au travail des enfants dans la chaîne logistique, les Auberges de Jeunesse Suisses sont exemptées des devoirs de diligence et de l’obligation de faire rapport en vertu de l’ordonnance.