Skip to content

Corporate Governance

Grundsätze der Unternehmensführung

Dank unseren nationalen und internationalen Partnerschaften bieten wir einen echten Mehrwert für alle. Wir machen einen Unterschied, indem wir gemeinsam Ideen ausarbeiten und die gleichen Ziele verfolgen. Unsere Überzeugungen, Ziele und Resultate zeigen wir der Öffentlichkeit transparent und grundehrlich.

Jugendherberge Brugg

Die Corporate Governance-Richtlinien der Schweizer Jugendherbergen bestehen aus den Statuten, dem Organisationsreglement (OGR), dem Code of Conduct (CoC) und dem Reglement der Mitarbeitendenkommission. Sie bilden die Basis für eine wirkungsvolle und effiziente Governance, die sich an den Vorgaben des Swiss Code of Best Practice for Corporate Governance orientiert.

Die Rechnungslegung erfolgt in Übereinstimmung mit den Fachempfehlungen zur Rechnungslegung (Swiss GAAP FER) und vermittelt ein, den tatsächlichen Verhältnissen entsprechendes, Bild der Vermögens-, Finanz- und Ertragslage. Um die Übereinstimmung des Jahresabschlusses der Organisation mit den anzuwendenden Rechnungslegungsregeln und die Ordnungsmässigkeit der Berichterstattung zu gewährleisten, haben Vorstand und Management Team interne Vorkehrungen getroffen. Es ist ein funktionierendes internes Kontrollsystem implementiert.

Stand April 2025

Vereinsorgane

Stand 1. April 2025

Hostel Manager*innen (eigene Betriebe)

Adamer Andrea, Mariastein | Anthamatten Chantal, Saas-Fee | Ashenafi Nathnael, Zürich | Bouffey Philippe, Lausanne | Brogle Tanja, Sils im Domleschg | Burgener Theres, Leissigen | Casanova Nadia, Davos | Chauvet Charlie, Avenches | Doré Grégory, Avenches | Egli Esther, Locarno | Fahni Doris, Beinwil am See | Forestier Alexandra, Montreux | Frenkel Jan, Valbella | Gabathuler Heinrich, Burgdorf | Gänger Florian, Bern | Häntschel Tim, Saanen-Gstaad | Jurscha Nastasia, Kreuzlingen | Käser Martin, Fällanden | Klein Lukas, Grindelwald | Koch Adrian, Schaan-Vaduz | Koch Isabelle, Schaan-Vaduz | Köppe Mario, Brienz | Krehhahn Stefanie, Laax | Krezdorn Saba, Brugg | Marti Daniel, Richterswil | Meinhardt Sirko, Schaffhausen | Milani Clément, Delémont | Moret Anouk, Martigny | Müggler Claudine, Baden | Müller Tanja, Richterswil | Müller Tobias, St. Moritz | Oertel Heike, Pontresina | Oswald Lionel, Montreux | Palme Sabine, Zug | Pecoraro Lorena, Zermatt | Penwell Christoph, Rapperswil-Jona | Penwell Michelle, Rapperswil-Jona | Rähmi Patrick, Stein am Rhein | Sadiku Bekim, Luzern | Scherler Andrea, Bern | Sigrist Pascal, Davos | Truttmann-Burckhardt Daniela, Seelisberg | Unternährer Delia, Zermatt | Urbanski Isabel, Engelberg | Warnke Mandy, St. Gallen | Westerlaken Yvonne, Scuol | Wettstein Tobias, Basel | Wildhaber Nadia, Locarno | Witschi Nicolas, Crans-Montana | Wittwer Orlando, Solothurn | Zürcher Ulrich, Interlaken

Mitarbeitendenkommission

Die Mitarbeitendenkommission vertritt die Interessen sämtlicher Mitarbeitenden gegenüber der CEO und dem Vorstand.

Christen Nicole, Sales Managerin | Krezdorn Saba, Hostel Managerin Jugendherberge Brugg | Mächler Lucia, Betriebsassistentin Jugendherberge Schloss Burgdorf | Zürcher Ulrich, Hostel Manager Jugendherberge Interlaken (Präsident)

Gewählt bis 31. Dezember 2025

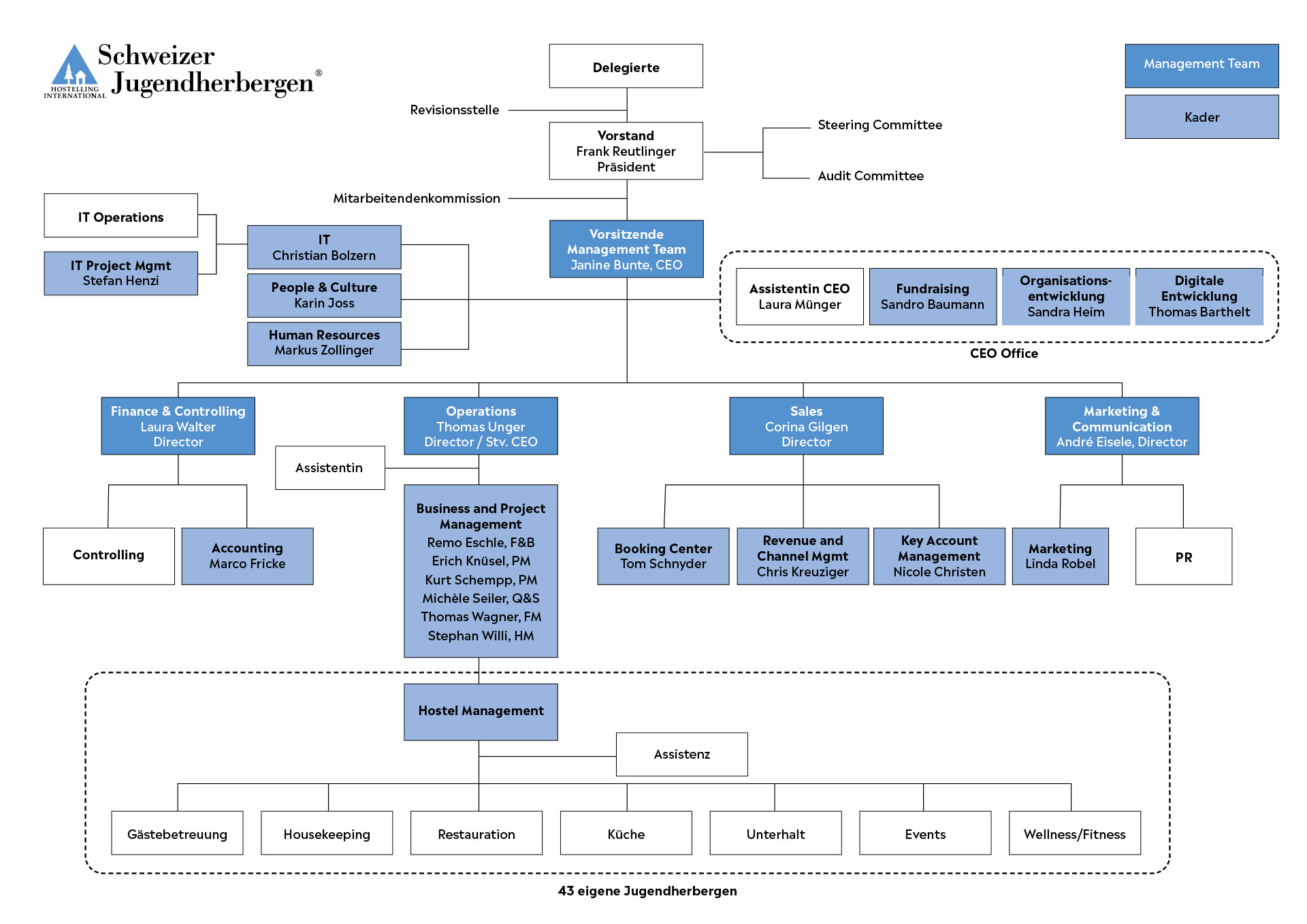
Management Team

Das Management Team bildet die Geschäftsleitung der Schweizer Jugendherbergen. Die Mitglieder werden vom Vorstand ernannt. Die CEO steht dem Management Team vor. Der Director Operations ist ihr Stellvertreter. Das Management Team ist für die Umsetzung der vom Vorstand festgelegten ideellen und strategischen Ziele verantwortlich. Es definiert die operativen Ziele und kontrolliert deren Erreichung.

Bunte Janine, CEO, Vorsitzende des Management Teams (seit 01.01.2019) | Unger Thomas, Director Operations, Stv. CEO (seit 01.12.2023) | Gilgen Corina, Director Sales (seit 01.09.2023) | Eisele André, Director Marketing & Communication (seit 01.09.2019) | Walter Laura, Director Finance & Controlling (seit 01.08.2021)

Vorstand

Der Vorstand ist das oberste Leitungsorgan und wird von der Delegiertenversammlung auf vier Jahre gewählt. Die Mitglieder können wiedergewählt werden, unterliegen jedoch einer Amtszeitbeschränkung von 12 Jahren. Der Vorstand besteht aus insgesamt mindestens 8 bis maximal 12 Mitgliedern. Er definiert die strategische Ausrichtung und überprüft die operative Umsetzung.

Gallo Mathias (seit 29.11.2019) | Juon Gian Marco (seit 06.03.2020) | Kulcsár Thomas (seit 06.04.2018)  | Reutlinger Frank (seit 23.11.2018) | Schneuwly Yves (seit 23.09.2022) | Tauber Gomez Stephanie (seit 23.09.2022) | Wyss Andreas (seit 25.09.2021) | Züllig Nico (seit 23.09.2023)

Präsidium

Reutlinger Frank, Präsident (seit 15.06.2019) | Kulcsár Thomas, Vizepräsident (seit 01.10.2023)

Gewählt bis 31. Dezember 2027

Audit Committee

Wyss Andreas, Vorsitzender | Kulcsár Thomas | Schneuwly Yves

Gewählt bis 31. Dezember 2025

Steering Committee

Reutlinger Frank, Vorsitzender | Gallo Mathias | Juon Gian Marco | Wyss Andreas

Gewählt bis 31. Dezember 2025

Delegierte

Die Mitglieder wählen 20–80 Delegierte für vier Jahre. Die Befugnisse sind u. a. Änderung der Statuten, Genehmigung des Geschäftsberichtes, Entlastung der Organe, Wahl von Vorstand, Präsidium und Revisionsstelle sowie Ernennung von Ehrenmitgliedern.

Gewählt bis 31. Dezember 2027

Avesani Giancarlo, Melano | Bianchin Patricia, Neuchâtel | Bislin Ursina, Zürich | Bollhalder Rolf, Teufen | Burgherr Delia, Zürich | Bürgisser Lucio, Zürich | Buschor Trudi, Moosseedorf | Denzler Corinne, Rotkreuz | Flepp Anna Tina, Chur | Fricke Marco, Niederlenz | Fuchs Edwin, Zollikon | Fuchs Michel, Zollikon | Furger Christine, Arlesheim | Furrer Daniel, Luzern | Giacomazzi Agnese, Manno | Giacomazzi Gaia, Zürich | Gisler Alfred, Luzern | Gruber Chiara, Zürich | Gruber Vanessa, Zürich | Gruber Veronika, Gelterkinden | Haag-Lochmann Helen, Hirzel | Haefeli Lukas, Zürich | Haug-Kern Esther, Zürich | Haug Tobias, Zürich | Hauri Michael, Stäfa | Hauri Susanne, Stäfa | Item-Uhlemann Janine, Untervaz | Jenni Noemi, Zürich | Keller-Giovanon Helene, Ossingen | Koch Isabelle, Schaan | Liechti Nina, Grosshöchstetten | Lutz Béatrice, Birsfelden | Meier Nicole, Zürich | Meyer Stefan, Arbon | Ming Pascal, Unterägeri | Montandon Jonathan, Zürich | Mottier André, Ste-Croix | Müller Karin, Bonstetten | Müller Tim, Bonstetten | Palme Sabine, Zug | Ramsperger Rolf, Neuhausen am Rheinfall | Renggli Tobias, Buchrain | Riedo Stephanie, Zürich | Rodriguez Simon, Gross | Rutz Theresia, Winterthur | Schoch-Sutter Carmen, Märstetten | Schuler Claudia, Valbella | Schwyter-Faist Yolanda, Zezikon | Senn Annemarie, Volketswil | Städler-Bischof Esther, Wattwil | Steiger Thomas, Muttenz | Steinmann Rolf, Cham | Störi Thomas, Muttenz | Straubhaar Sarah, Neuchâtel | Straubhaar Tina, Lausanne | Strehler René, Zürich | Strehler Tim, Zürich | Streuli Cornelia, Steinhausen | Surber Sébastien, Aadorf | Thut Tobias, Kriens | Uhlemann Luzia, Untervaz | Vogel Manon, Hinwil | Volkart Kerstin, Zürich | Weber Kathrin, Wilen (Gottshaus) TG | Witschi Nicolas, Crans-Montana | Zürcher Eva, Gonten

Revisionsstelle

Bommer + Partner Treuhand, Bern

Wird jährlich durch die Delegiertenversammlung gewählt.

Ehrenmitglieder

Kern Jack, Zürich | Kurmann Stephan, Hirzel | Lüdi Heinz, Effretikon | Müller Christoph, Bonstetten | Wälle Robert, Luzern

Entschädigungen an Organe

Delegierte

Das Engagement als Delegierte der Schweizer Jugendherbergen erfolgt freiwillig und ehrenamtlich und wird nicht finanziell entschädigt. Daraus resultierende effektive Spesen werden vergütet.

Die Delegierten erhalten pro Jahr 21 Übernachtungsgutscheine zum kostenlosen Besuch in den durch den Verein Schweizer Jugendherbergen betriebenen Jugendherbergen.

Vorstand

Gestützt auf die Corporate Governance-Richtlinien für Nonprofit-Organisationen in der Schweiz, dem Swiss NPO-Code sowie weiteren einschlägigen Regulatorien erbringen die Mitglieder des Vorstandes ihre Leistungen freiwillig und ehrenamtlich. Die Arbeit des Vorstandes wird grundsätzlich nicht entschädigt. Daraus resultierende effektive Spesen werden vergütet. Für die ehrenamtliche Tätigkeit erhalten Vorstandsmitglieder jährlich 42 Übernachtungsgutscheine zum kostenlosen Besuch in den eigenen Jugendherbergen. Leistet der Präsident oder ein Mitglied des Vorstandes innerhalb eines Kalenderjahres mehr als 100 Stunden ehrenamtliche Arbeit, so besteht das Recht auf eine Entschädigung für jede weitere Stunde.

Im Jahr 2024 haben der Präsident und die Vorstandsmitglieder 526 Stunden (Vorjahr 587) Arbeit geleistet, davon 352 (Vorjahr 418) unentgeltlich.

Entschädigungen in Form von Honoraren und Spesen wurden in der Höhe von CHF 44’072 (Vorjahr CHF 44’489) bezahlt. Davon entfallen CHF 25’053 auf den Präsidenten (Vorjahr CHF 25’194).

Revisionsstelle

2024 betrug das Honorar zugunsten der Revisionsstelle CHF 40’010 (Vorjahr CHF 39’600).

Risikobeurteilung

Im Risikomanagement werden verschiedene Risiken, welche die Schweizer Jugendherbergen tangieren, berücksichtigt. Ein umfassendes Risikoinventar wird laufend aktualisiert und die Risiken werden bewertet anhand ihrer Eintrittswahrscheinlichkeit und der möglichen Auswirkung. Es wird zusätzlich jährlich ein interner Risikobericht verfasst.

Die Risikolage im Jahr 2024 war stark geprägt durch die Konflikte im Nahost und der Ukraine, da diese die Nachfrage ausländischer Gäste sowie die Preisentwicklung, insbesondere im Energiesektor, negativ beeinträchtigen können. Die grössten für die Schweizer Jugendherbergen identifizierten Risiken lagen in den Bereichen Marktumfeld und Nachfrage, Liquidität, Fachkräftemangel und Cyber-Kriminalität. Grosse Risiken werden, wenn möglich, mit risikobegrenzenden Massnahmen minimiert oder abgedeckt. Es bestehen Kontrollmechanismen, womit die getroffenen Massnahmen und deren Wirksamkeit stetig kontrolliert werden. Die Schweizer Jugendherbergen konnten trotz vieler erhöhter Risiken ein positives Jahresergebnis erwirtschaften und das Organisationskapital weiter stärken.

Die sorgfältige Auswahl von Lieferanten ist für die Schweizer Jugendherbergen sehr wichtig. Stets wird darauf geachtet, dass möglichst lokale Lieferanten berücksichtigt werden und diese den hohen Standards der Schweizer Jugendherbergen im Bereich Ökologie und sozialer Werte entsprechen. Im Berichtsjahr wurde unter anderem eine neue Partnerschaft mit NIKIN eingegangen, um die Mitarbeitenden in den Jugendherbergen mit nachhaltigen, individuell bestickten Oberteilen auszustatten (Mitarbeitendenbekleidung).

Gemäss der Verordnung über Sorgfaltspflichten und Transparenz bezüglich Mineralien und Metallen aus Konfliktgebieten und Kinderarbeit (221.433) werden jährliche Überprüfungen bei Lieferanten vorgenommen. Es wurde kein begründeter Verdacht auf Kinderarbeit in der Lieferkette festgestellt und somit sind die Schweizer Jugendherbergen von Sorgfalts- und Berichterstattungspflichten gemäss der Verordnung befreit.

Weitere Themen, die Sie interessieren könnten